Povinné informace zveřejněné v souladu se zákonem č. 106/1999 Sb. o svobodném přístupu k informacím, ve znění pozdějších předpisů.
Název organizace
Nemocnice Pardubického kraje, a. s.
Důvod a způsob založení
Nemocnice Pardubického kraje byla založena rozhodnutím jediného zakladatele Pardubického kraje a byla zapsána do obchodního rejstříku Krajského soudu v Hradci Králové, oddíl B, vložka 2629 dne 31. 12. 2014. Společnost je řízena podle stanov akciové společnosti Nemocnice Pardubického kraje, které mimo jiné specifikují postavení a působení orgánů společnosti – valnou hromadu, představenstvo a dozorčí radu.
Společnost má pět pracovišť – Pardubickou nemocnici, Chrudimskou nemocnici, Orlickoústeckou nemocnici, Litomyšlskou nemocnici a Svitavskou nemocnici.
Nemocnice Pardubického kraje poskytuje komplexní ambulantní a lůžkovou péči ve všech základních, specializovaných i vysoce specializovaných oborech, provozuje lůžkovou následnou péči, domácí péči, základní i specializovanou diagnostickou péči a lékárny.
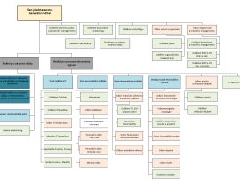
Organizační struktura
Kontaktní spojení
Kontaktní poštovní adresa
Nemocnice Pardubického kraje, a. s.
Kyjevská 44
532 03 Pardubice
Adresa úřadovny pro osobní návštěvu
Nemocnice Pardubického kraje, a. s.
Právní oddělení (budova č. 11 v areálu Pardubické nemocnice)
Kyjevská 44
532 03 Pardubice
Úřední hodiny
Kancelář právního oddělení (budova č. 11 v areálu Pardubické nemocnice)
pondělí–pátek: 7.30 – 15.00 hod. (vhodné telefonické objednání na čísle +420 466 011 123)
Telefonní čísla
- Telefonní ústředna: +420 466 011 111 nebo +420 467 431 111
- Právní oddělení: +420 467 431 123
Adresa internetové stránky
www.nempk.cz
Elektronická pošta
- e-mail: info@nempk.cz
- ID datové schránky: eiefkcs
Bankovní spojení
č.b.ú. 280123725, kód banky: 0300
Identifikační čísla
IČ 27520536
Daňové identifikační číslo – DIČ CZ27520536
Žádosti o informace podle zákona č. 106/1999 Sb.
Písemnou žádost lze zaslat:
- na poštovní adresu: Nemocnice Pardubického kraje, a. s. právní oddělení, Kyjevská 44, 532 03 Pardubice
- e-mailem na adresu: pravni@nempk.cz
- prostřednictvím datové schránky na ID datové schránky: eiefkcs
Písemnou žádost lze osobně předat nebo ústně podat:
- právní oddělení (budova č. 11 v areálu Pardubické nemocnice)
Příjem žádostí a dalších podání
Postup NPK při vyřizování ústních a písemných žádostí o poskytnutí informace, více ZDE.
Přehled nejdůležitějších právních předpisů pro činnost Nemocnice Pardubického kraje, a. s.
- Zákon č. 372/2011 Sb., zákon o zdravotních službách
- Zákon č. 373/2011 Sb., zákon o specifických zdravotních službách
- Sdělení MZV č. 96/2001 Sb. m.s., o přijetí Úmluvy na ochranu lidských práv a důstojnosti lidské bytosti v souvislosti s aplikací biologie a medicíny: Úmluva o lidských právech a biomedicíně.
- Zákon č. 66/1986 Sb., o umělém přerušení těhotenství
- Zákon č. 48/1997 Sb., o veřejném zdravotním pojištění
- Zákon č. 379/2005 Sb., o opatřeních k ochraně před škodami působenými tabákovými výrobky, alkoholem a jinými návykovými látkami
- Zákon č. 285/2002 Sb., o darování, odběrech a transplantacích tkání a orgánů a o změně některých zákonů (transplantační zákon)
- Zákon č.89/2012 Sb., občanský zákoník
- Zákon č. 320/2001 Sb., o finanční kontrole a vyhláška MF č. 416/2004 Sb., kterou se provádí zákon č. 320/2001 Sb., o finanční kontrole ve veřejné správě (zákon o finanční kontrole)
- Vyhláška MF č. 62/2001 Sb., o hospodaření organizačních složek státu a státních organizací s majetkem státu.
- Zákon č. 258/2000 Sb., o ochraně veřejného zdraví
- Zákon č. 219/2000 Sb., o majetku ČR a jejím vystupování v právních vztazích
- Zákon č. 218/2000 Sb., o rozpočtových pravidlech
- Zákon č. 123/2000 Sb., o zdravotnických prostředcích a o změně některých souvisejících zákonů
- Zákon č. 101/2000 Sb., o ochraně osobních údajů a o změně některých zákonů.
- Zákon č. 106/1999 Sb., o svobodném přístupu k informacím
- Zákon č. 167/1998 Sb., o návykových látkách
- Zákon č. 378/2007 Sb., zákon o léčivech
- Zákon č. 563/1991 Sb., o účetnictví
- Zákon č. 137/2006 Sb., o veřejných zakázkách
Úhrady za poskytování informací
Ceník vybraných služeb pro veřejnost poskytovaných v NPK, více ZDE.
